반응형
Git Branch 전략
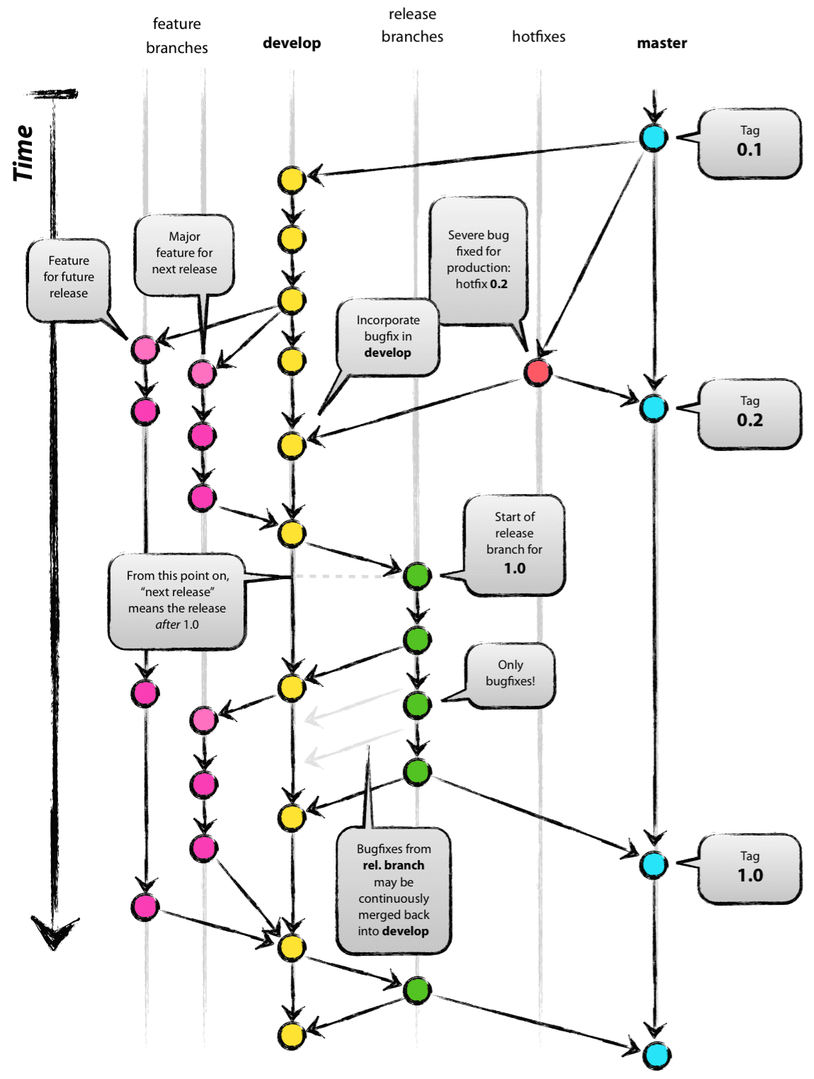
Git Flow의 간략한 방향성
- master branch는 신규 프로젝트 생성 및 서비스 배포 이후 tag로 표기
- 개발은 develop branch 에서만 진행
- 기능 작업 시 develop branch에서 기능 별 feature branch 생성
- 서비스 반영(배포)은 release branch에서 진행
- release 이후 버그 fix 및 문서 작업은 release branch에서 작업
- 배포 이후 기능 개발 외 hotfix는 master에서 hotfix branch 생성 후 작업 develop 으로 merge 이후 배포는 develop에서 relrease로 branch merge 후 재 배포
Branch 별
메인 Branch - master
- 생성 : 프로젝트 생성 시
- 병합(merge): release 브랜치의 소스를 서비스에 배포 후 release의 변경 사항을 merge, hotfix merge
메인 Branch - develop
- 생성 : 마스터 branch 생성 후 개발 용 branch 용도로 생성
- 병합(merge): develop.feature의 완료된 기능을 develop로 병합
서포트 브렌치 - feature
- 생성 : 기능 개발을 위해 생성
- 병합(merge): 개발이 완료 된 기능을 feature -> develop 병합
- 삭제 : merge(병합) 또는 서비스 반영 이후 삭제
release
- 생성: 서비스 반영 시
- 병합(merge): develop의 작업을 develop -> release 병합, 서비스 반영 내용을 release → master 병합
hotfix
- 생성: master의 긴급 수정 사항이 존재할 때
- 병합(merge): hotfix -> develop merge 후 배포 순서대로 진행
신규 프로젝트 생성 및 작업 시 git flow
- master
- develop branch 생성
----------------기능 개발 시 작업 플로우 ----------------------- - 작업 요청
- develop.feature branch 생성
- 요청 기능 개발
- develop.feature -> develop merge
- 서비스 반영 결정
- release branch 생성
- release 내에서 버그 및 문서 작업 진행
- release -> develop merge
- 서비스 반영
- release -> master merge (변경 사항 병합, 버전 Tag 추가)
----------------기능 개발 시 작업 플로우 ----------------------- - 작업 요청
- develop.feature branch 생성
- 요청 기능 개발
- develop.feature -> develop merge
- 서비스 반영 결정
- develop -> release merge (병합)
- release 내에서 버그 및 문서 작업 진행
- release -> develop merge
- 서비스 반영
- release -> master merge (변경 사항 병합, 버전 Tag 추가)
----------------기능 개발 시 작업 플로우 -----------------------
참조 - youtu.be/etnFe2tBD5I
참조 - woowabros.github.io/experience/2017/10/30/baemin-mobile-git-branch-strategy.html
우린 Git-flow를 사용하고 있어요 - 우아한형제들 기술 블로그
안녕하세요. 우아한형제들 배민프론트개발팀에서 안드로이드 앱 개발을 하고 있는 나동호입니다.오늘은 저희 안드로이드 파트에서 사용하고 있는 Git 브랜치 전략을 소개하려고 합니다. ‘배달
woowabros.github.io
참조 - youtu.be/InKNIvky2KE
반응형
'개발' 카테고리의 다른 글
[NFT] NFT란 무엇인가? - 1 - (0) | 2021.12.17 |
---|---|
[solr] 솔라 검색 쿼리 파라미터, query parameter (0) | 2021.06.17 |
[Docker] docker command (도커 명령어) (0) | 2021.04.22 |
[티스토리] 티스토리 블로그 구글에서 검색 할 수 있도록 사이트맵 등록하기 (0) | 2020.10.29 |
[kubernetes] 쿠버네티스란? (0) | 2020.07.03 |